
For Ecommerce Brands
Why reinvent the wheel when you can do what works? We install the same proven email & SMS system used by Fortune 500 ecom brands — completely done-for-you.

"Nice brands finish last"
That's because they don't know how to stand out. We find what makes you unique and turn it into your biggest competitive advantage.

Case Studies
Case Study
+$53,000/mo in 60 days
We took Natsu, a low-AOV beauty brand with a small list, from $40,000/mo to $93,000/mo in 60 days with email, without running a single sales campaign. Meaning email helped us add over $636,000 in annualized revenue.
After working with us
Added $53,000 to MRR ($636,000 ARR)
Flow revenue up 263% in 60 days
Email list grew 136% while staying on brand

Case Study
+233% email opt-ins in 30 days
We helped this subscription-based DTC brand rebuild their pop-up and pre-purchase flows. They went from an average ~3% pop-up to a consistent 8–12%+, and because the welcome flow converted at ~17.3% placed order rate, new subscribers became buyers within 7 days.
After working with us
Turn 10%+ of site traffic into email subscribers
17.3% of new subscribers convert into first-time buyers within 7 days
Lower CAC by retargeting through email instead of buying more ads
With our 3 Unfair Advantages designed to scale your brand
Unfair Advantage #1
"Pay-for-Results" Guarantee
Stop getting burned by SH*TTY agencies. We put our money where our mouth is with our money-backed guarantee. With 100% shared incentives, you can:
Be certain on your ROI
Turn site traffic into sales
Fight rising ad cost by boosting profit and LTV


Unfair Advantage #2
Fortune 500 Systems, Made For You
Goodbye generic strategies that don't work. We install the same retention system used by billion-dollar brands, tailored to your AOV, purchase frequency, SKU mix, and customer sophistication:
Backed by decades of A/B tests
Proven inside Fortune 500 ecom brands
100% customized to your brand and customers
Unfair Advantage #3
Founder-Led Team
It sucks to be “overpromised and underdelivered” or “left in the dark.” You don’t need another agency, you need a partner. We put YOU first so you can enjoy:
Quick turnarounds
Clear communication + updates
A partner who treats your brand like it’s our own


Scope of Work
Custom email & SMS marketing strategy
Pop-up form creation and management
8 automated flows (40–60 emails)
2–4 campaigns per week
Ongoing A/B testing and optimizations
Performance analytics reports
Deliverability optimization
List segmentation and personalization
Dedicated Klaviyo account management
Unlimited Ecommerce marketing consultations

It's like having your own 24/7 sales team constantly turning site traffic into leads and first-time purchasers into lifetime customers

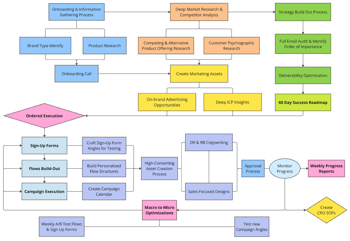
With our 4-Step CORE Process
Clarify Opportunities
Klaviyo audit
Deliverability optimization
Brand, product, & customer research
Build 60-day roadmap from brand type & customer journey
Ordered Execution
Implement 60-day roadmap in order of highest leverage
Write, design, and build out flows
Create pop-up forms
Launch campaigns
Report
Weekly progress reports
Monthly performance reviews
Organize "winning" A/B test results into a Reference Doc for future use
Elevate
Test new pop-up forms, flows, and campaign angles weekly
Scale campaign frequency
Build out additional flows
Join our Ecom Insider Newsletter
Monetize Attention With Email & SMS
Get access to free guides, AI workflows, email templates, and more exclusive assets designed to scale your brand at a profit (in under 3 minutes).
FAQs
We've got the answers

Book a FREE call to get things started risk-free
This is for you, if you want…
A full-service team dedicated to your Klaviyo success
Long-term email partners you can trust
Immediate & long-term results
To qualify you must….
Run or manage a DTC Ecommerce brand
Minimum of $50k/month revenue

© RUDE Marketers, 2025 All Rights Reserved.